Applied Analytics & Technical Infrastructure
You have complex environmental data and need it to produce decisions, not just dashboards. We build the analytical pipelines, data infrastructure, and automated workflows that turn spatial, biometric, and monitoring data into actionable intelligence.
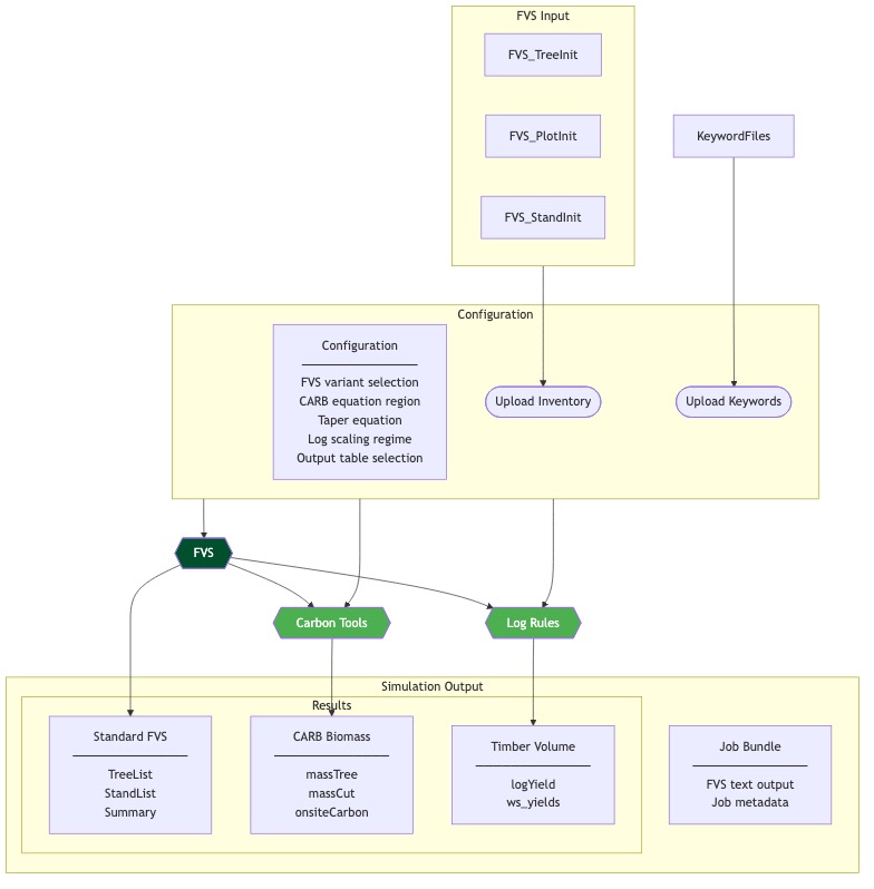
What We Do
Geospatial & Biometric Analysis
- LiDAR, satellite, and drone data processing and interpretation
- Spatial modeling for forest inventory, carbon, and land use
- Biometric growth modeling and yield analysis
- Custom geospatial visualization and reporting
Cloud Data Infrastructure
- Cloud-native environmental monitoring and reporting pipelines (AWS, GCP)
- Scalable geospatial data infrastructure for natural resource applications
- ETL design for MRV systems, forest inventory, and carbon accounting
- Database architecture for time-series and spatial datasets
AI-Assisted Workflows
- Automated document review and data extraction for environmental compliance
- AI-augmented analysis pipelines with human-in-the-loop verification
- Evaluation and vetting of AI tools for accuracy in technical domains
- Process automation combining domain expertise with generative AI
Track Record
- Deployed ML models for forest measurement at portfolio scale
- Developed and tested LLM-based carbon project risk analysis tools.
- Designed optimization frameworks integrating timber valuation with ecosystem service quantification
- Built MRV data systems that passed third-party verification
- Chaired W3C BOOST Community Group developing supply chain traceability standards
- National-scale systematic analysis of forest carbon offset opportunities at 250m spatial resolution
Why Us
We’re not a general IT consultancy. Every tool we build or deploy is grounded in 20 years of domain experience in forestry, carbon markets, and environmental data. We’ve built MRV systems, deployed ML models operationally, and designed data architectures that survived real-world verification.
We evaluate AI tools the same way we evaluate carbon projects—does it actually work, and can you prove it?
Contact us to discuss your technical needs.

